Réaliser une maquette en volume d'un objet 3D
INCOMPLET / EN COURS 14/11/2025
Ce tutoriel permet de réaliser une maquette papier à partir d'un objet 3D, en utilisant Blender, l'extension Export Paper Model, inkscape et une machine de découpe Cameo 4 Pro. La Cameo s'utilise en 3 étapes : dessin des formes géométriques, découpe des bords et marquage des plis par une semi-découpe.
Matériel utilisé :
- papier bristol 300g
- machine de découpe Silhouette Came 4 Pro
Logiciels
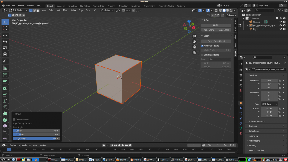
- Blender + add-on «Export Paper Model»
- Inkscape + extension «inkscape-silhouette»
Outils pour la cameo :
- Autoblade réglée manuellement
- stylo-bille de dessin + porte-stylo
Version courte
Le porte-outils 1 (à gauche) est utilisé pour porter alternativement le feutre et la lame autoblade.
Le fichier inkscape comporte 3 calques : dessin, coupe et plis. Ces 3 calques sont établis à partir du fichier SVG exporté depuis Blender.
Réglages de dessin
- Cutting mat : Cameo Pro 24×24
- Tool Holder : Red (left tool)
- Tool : Pen
- Media : Custom
- Pressure : 0
- Speed : 0
- Blade Depth : -1
Réglages pour les traits de coupe
- autoblade : 4
- Cutting mat : Cameo Pro 24×24
- Tool Holder : Red (left tool)
- Tool : Cut
- Media : Custom
- Pressure : 24
- Speed : 4
- Blade Depth : -1 (réglée manuellement)
Réglages pour les traits de pli
- autoblade : 2
- Cutting mat : Cameo Pro 24×24
- Tool Holder : Red (left tool)
- Tool : Cut
- Media : Custom
- Pressure : 18
- Speed : 4
- Blade Depth : -1
Fichier démo
Pour réaliser ce tutoriel tel quel, utiliser ce fichier : paper_model_demo_cube.svg
Par étape
Préparation du fichier de la forme développée
Préparation du fichier dans inkscape
Préparer l'outil
Comment trouver la bonne profondeur de lame ? TODO
Installer le tapis et la planche imprimée
Placer la planche imprimée en haut à gauche du tapis, charger le tapis avec la touche dédiée sur la cameo.
Dessin
Découpe pour les traits de pli
Découpe pour les traits de coupe
Placer l'autoblade dans l'emplacement gauche numéroté 1.
TODO blabla
Dans inkscape, choisir dans le menu «extension / export / send to silhouette».
Appliquer les réglages (voir ci-dessus) puis «appliquer». Une fenêtre s'ouvre pour montrer le chemin qu'empruntera l'outil, choisir «Cut» pour lancer l'opération.
Une fois la découpe terminée, on peut extraire le tapis avec la touche dédiée sur la cameo.










